Software Toolbox’s solutions play a pivotal role throughout multiple renewable energy sectors. However, our solutions don't only help with the day-to-day creation of renewable energy but also the supply chains that enable the creation of these energy sources, reducing cost and increasing efficiency across all levels of your business via automation.
Last week, we shared a specific use case of how our software is being used to help reduce waste and energy usage. In this final post of our Environmental Sustainability series, we will explore additional ways our software can be, and has been, used across the entire automation pyramid to reduce waste and increase efficiency. Chances are, this is something you are already very familiar with. But for those of you who are not, the automation pyramid functions as a conceptual blueprint utilized in industrial automation representing the different levels of data transfer necessary for automation. This pyramid likely aligns with the different areas within your business.
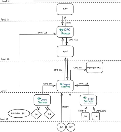
The gaps between the levels of the automation pyramid are where Software Toolbox shines. Our solutions are designed to ensure a seamless and efficient flow of data between each level, a vital component in achieving the scale necessary for green energy. We understand that systems and information are the key to achieving this scale, and we play a pivotal role in providing both. Let's walk through each level and give examples of how Software Toolbox products are currently used to facilitate data connectivity.

Level 0, the field level, is where field equipment measures data. These are the devices, actuators, and sensors that you can find on production floors. Let's imagine we have a semiconductor manufacturing plant, and sensors are being used to monitor power usage. These sensors are embedded in edge devices, which act as MQTT clients. This plant leverages the Cogent DataHub Smart Broker, a Software Toolbox product, which allows those sensors to publish data to DataHub through a variety of protocols including MQTT & Modbus Ethernet, where it can then transmit the data directly to the upper levels. Other field devices may be controlled by PLCs, which takes us to the next level.
Level 1 is the control or PLC level. This is where data is collected and processed for extraction using various protocols. In our next scenario, we are in a wind turbine manufacturing plant where level 1 control devices are used to create vital components for the turbines. These devices utilize propriety, or "non-standard", protocols for communication. These are devices that cannot communicate using the typical, well-known protocols within the industry, like Modbus, Siemens, or Allen-Bradley, which have off-the-shelf drivers available. Instead, for these non-standard devices, OmniServer is being used, serving as a bridge between the level 1 devices and level 2 HMI system. As previously highlighted in one of our blog posts from last year, OmniServer demonstrates its versatility by not only facilitating communication between non-standard devices with its easy to use Visual Protocol Editor, but it also contributes to reducing waste in the manufacturing process. You can read more about this topic in our post on Waste Reduction in Automation Using OmniServer.
Throughout the industry, we have seen there is a growing trend of larger companies requiring their suppliers to report on their carbon footprint and projected plans to reduce carbon emissions. Some of the requirements include measuring your energy usage and estimating your total carbon footprint. Meeting those requirements means you need to connect to even more systems.

For our story purposes, let's say that the components manufactured in both plants mentioned above are now being used to create turbines that are placed on a large energy supplier's wind farm. This company is mandated to gauge its energy consumption from both its level 0 and level 1 devices and must project its future carbon footprints while reporting to its level 2 HMI system. To accomplish this, they would use UPS systems from Schneider Electric to furnish this data via SNMP and Modbus TCP protocols. The data collection is facilitated by TOP Server's SNMP Suite and Modbus Suite to gather this information. Through the integration with Cogent DataHub's WebView feature, the data collected from TOP Server via OPC UA is consolidated. The user is now able to create a web-based dashboard for real-time monitoring and visualization of the data collected on their MES system.
To provide a real-world example of how this is accomplished in the manufacturing plant, we went ahead and created an example using three Schneider Electric UPS systems actively utilized in the Software Toolbox office. We connected to them via the Modbus Ethernet protocol using TOP Server and configured Cogent DataHub to collect this data from the TOP Server via its OPC UA Client Feature. From there, we gain real-time monitoring of the UPS data using an HMI screen configured with the WebView feature. For our internal usage, we are looking at only real-time data, but know of users in the industry who are totalizing and tracking their energy usage over time like this. And if they configure their location in the network card, they would also be able to capture the estimated CO2 emissions that they are having to report on.

Up to this point, with Cogent DataHub, we've gathered MQTT data from level 0 measurement sensors (D3 & D4), employed OmniServer to interface with non-standard level 1 devices (D1 & D2), tracked our carbon footprint and energy consumption via UPS devices (D5 & D6) using TOP Server, and shared our forecasted reduction of carbon emissions through the web-based dashboard within Cogent DataHub, integrating with our level 2 HMI System for reporting.

But Level 2 is not where this data flow ends! Going back to our storyline, on the wind farm itself, there is a need to monitor the current weather conditions to aid the optimization of the plant. The last Software Toolbox product of our story that will facilitate our data into level 3 and beyond is the OPC Router. Our plant will be using a REST connection to monitor the weather via a RESTful API called OpenWeather.
RESTful APIs tend to be used as a method of information exchange due to their scalability, flexibility, and platform independence. RESTful APIs, specifically, are a way many organizations provide external (or even internal) access to a wide variety of useful information such as weather data (current, forecasted, historical, etc.), energy pricing data (current, historical, etc.) and more. This is data that a modern HMI or SCADA can use for a more comprehensive view of operations.
OPC Router can then be configured to enable plant users to effortlessly exchange data with SAP in level 4 through multiple ways (RFC, BAPI, IDoc, SOAP, REST, SAP HANA). This facilitates smooth data exchange and integration, empowering organizations to utilize industrial process data within their SAP systems for analysis, reporting, and decision-making purposes. If you are interested in learning how to connect OPC Router to SAP and MES Systems, check out our video tutorial, Connecting OPC Router to SAP and MES Systems.

Conclusion
In this blog post, we've presented an overview of how our software has been utilized and demonstrated effectiveness in facilitating data exchange across every tier of the automation pyramid, with a particular focus on the renewable energy sector. If you are interested in checking out even more of our case studies, check out our User Case Studies and Examples.
Thank you for tuning into our 2024 Environmental Sustainability blog series! If you missed any of the posts from this year or last, you can catch up here. Next week we’ll turn our attention back to our regular technical updates!
As always, feel free to contact our support team with any questions and remember to subscribe to our blog for more posts on sustainability, best practices, and other industrial automation topics and how-tos. You can also head to our products page to download free trials of all the products mentioned in this blog!
DATAHUB, WEBVIEW, Cogent DataHub, OPC DataHub, Cascade DataHub, DataHub WebView, Gamma are either registered trademarks or trademarks of Real-Time Innovations International LLC, and licensed to Cogent Real-Time Systems., in Canada, the United States and/or other countries. Software Toolbox uses these trademarks under the terms of its agreements with Cogent Real-Time Systems.
Software Toolbox, TOP Server, and OmniServer are registered trademarks of Software Toolbox, Inc. Any other trademarks used on this site are the property of their respective owners. DataHub is in no way associated with other products using the term "Data Hub".

